beat365中文唯一官网
首页
学院概况
党建专栏
系部介绍
管理部门
招生就业
信息速递
财政预决算公开
财政预决算公开
2024年财政决算公开 > >
2025年财政预算公开 > >
2024年财政预算公开 > >
2023年财政决算公开 > >
2021年财政决算公开 > >
2026年财政预算公开 > >
学院新闻
更多>>
通知公告
更多>>
beat365中文唯一官网2025年事业单位 公开招聘拟聘用人员公示(第二批)
beat365中文唯一官网2025年事业单位公开招聘拟聘用人员公示表(第一批)
天津市文化和旅游局2026年直属事业单位 公开招聘工作人员方案
关于开通beat365官网2025年暑假期间资助热线的通知
【暑期传染病防病贴士】快乐暑假 健康不放假
财政预决算公开
首页
>>
财政预决算公开
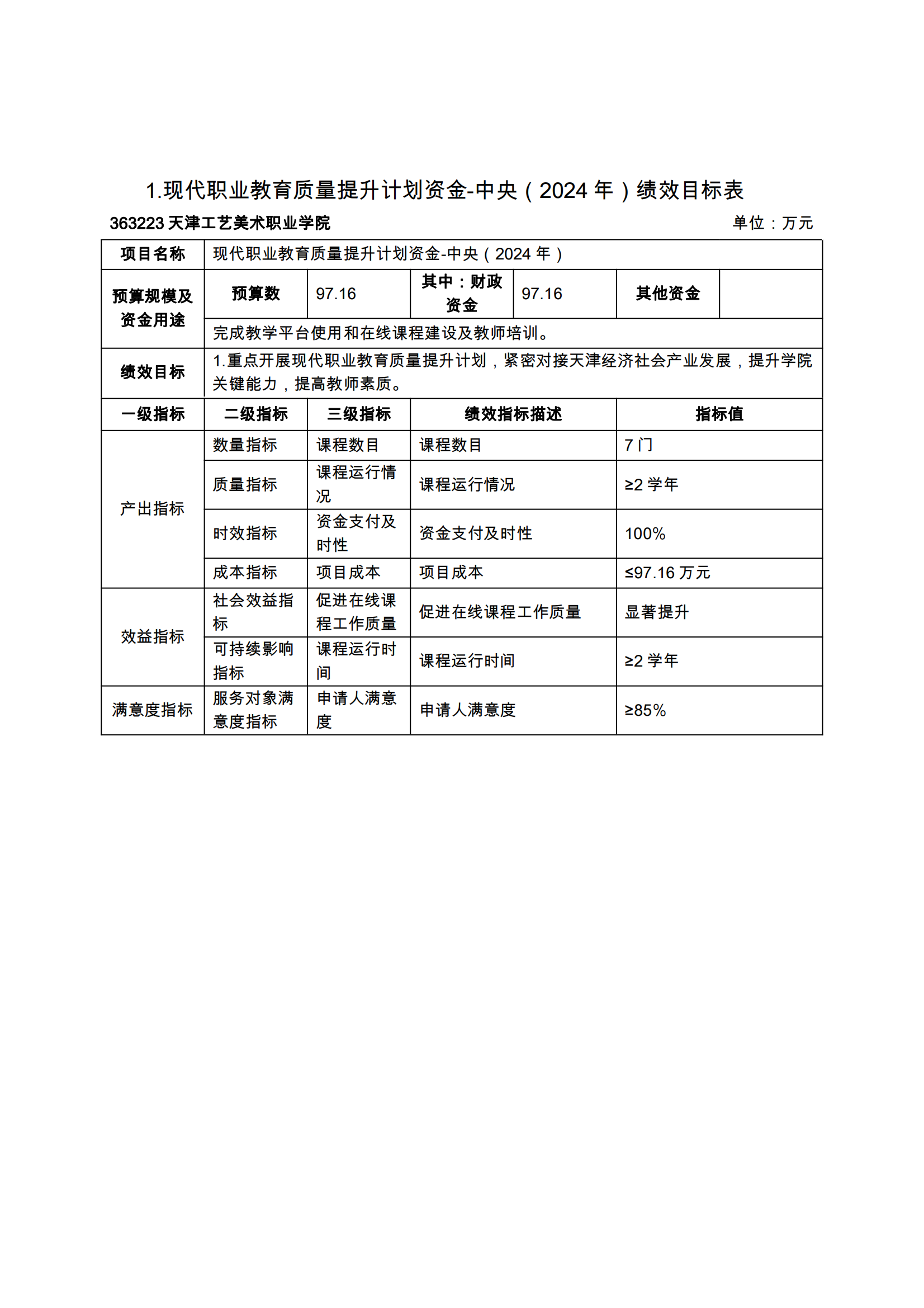
beat365中文唯一官网 项目支出绩效目标表 (2024年)
发布时间:2024-03-11 浏览次数:10543